喜报:我院学生在吉林省基础学科拔尖学生“提问与猜想”活动中取得佳绩
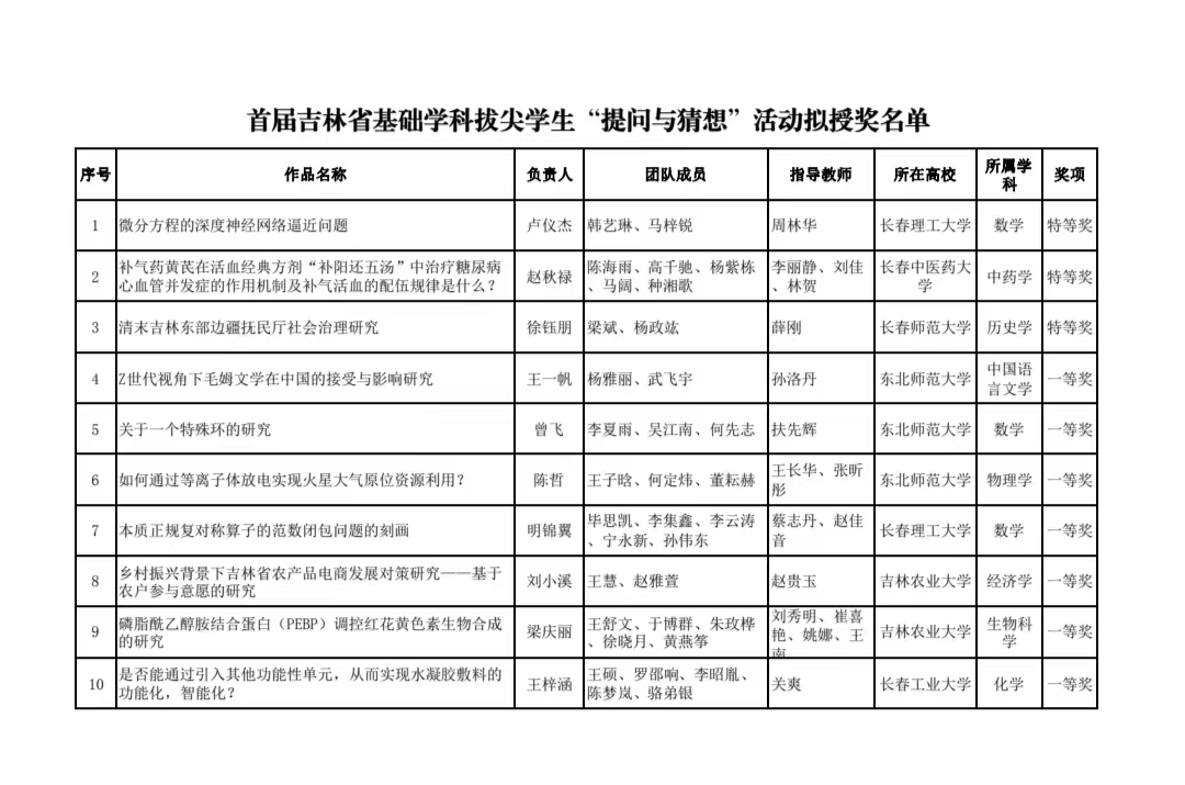
喜报:9月11日,由吉林省教育厅主办的首届吉林省基础学科拔尖学生“提问与猜想”活动拟获奖名单公布,经高校推荐、专家评审、组委会研究,拟授予 3 项作品特等奖、8项作品一等奖、15 项作品二等奖、22 项作品优胜奖。由我院关爽老师指导、王梓涵等同学完成的《是否能通过引入其他功能性单元,从而实现水凝胶敷料的功能化,智能化?》获得一等奖,王宇超老师指导、章金亮等同学完成的《引入利于质子传导的大阳离子与POM形成难溶性盐,再与SPAEKs复合,能否有效地解决POM/SPAEKs复合膜耐久性差、质子传导率低等问题?》荣获优胜奖!



通过本次活动,引导化学学科拔尖学生从答问转向提问,面向国家战略需求、面向自然科学前沿、面向思想文化创新、面向人类未来发展,主动探究、大胆质疑、勇于创新、善于创造,从学习和生活中发现和提出原创性问题,应答和解决挑战性问题,以思维创新、方法创新、理论创新激发科学兴趣、探索未知世界,本次成绩的取得是对我校化学学科拔尖学生人才培养质量提升的肯定,同时也为加强国家急需高层次人才培养,造就大批基础研究后备力量奠定坚实的基础。